

电力系统中的许多户外元件,由于经常操作以及环境中的灰尘的影响,造成许多元件的发热(例如高压变电所中的隔离开关和架空线路中的连接等),从而影响了电力系统的正常运行,给企业带来不可估量的损失。

图示:2.4G无线测温模块外形及安装示意图
数字式云温度监测系统采用的是电流感应取能技术和2.4GHz频率的传输技术,故其应用不受电压等级的限制。它可以广泛使用于0.4kV~550kV需要测温的架空线路接续管、变压器接线桩头、高低压开关柜中断路器的梅花接头以及电缆的接头等各种场合。特别是对于供电企业、发电企业、冶金钢铁行业、水泥建材行业以及化工等行业中的额定电流较大的电力设备。

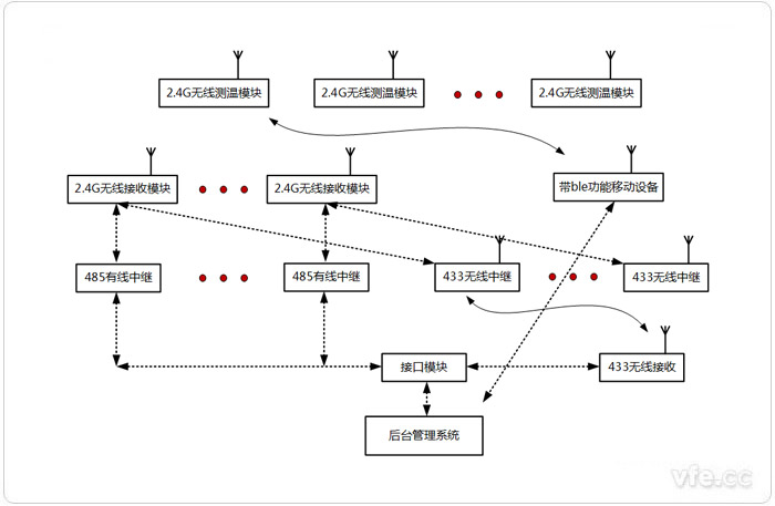
图示:云温度监测系统硬件组成结构图
数字式云温度监测系统硬件上主要由带互感取电的2.4G无线通讯的接触式测温模块;2.4G无线接收模块;RS485有线中继模块;433兆无线中继模块;PAD或手机的手持接收装置;以及直连后台的有线和433兆无线的接口模块组成。再配合PAD或手机的应用软件和后台的管理软件组成灵活的应用系统,其中硬件系统如上图所示。
数字式云温度系统可以有多重组态形式,如上图所示,主要系统组态如下所述:
2.4G无线测温模块——带ble功能移动设备——后台管理系统
用PAD或手机人工现场巡检个测温点数据,由PAD或手机直接显示温度数据,同时可以将数据导入温度数据管理系统,进而对温度数据记录管理。安装简单,使用方便。
2.4G无线测温模块——2.4G无线接收模块——485有线中继——接口模块——后台管理系统
通过2.4G无线接收模块和485有线中继,将温度数据通过485数据线传入温度监控计算机的后台管理系统。适用于铺设网线方便或利用现有的通信线路,传输距离大于1KM的场合。
2.4G无线测温模块——2.4G无线接收模块——433M无线中继——433M无线接收——接口模块——后台管理系统
通过2.4G无线接收模块和433M无线中继,将温度数据通过无线传输,再经过433M无线接收模块将温度数据传入温度监控计算机的后台管理系统。适用于铺设网线不方便,安装地点和监测室之间的距离小于1KM的场合。
2.4G无线测温模块——2.4G无线接收模块——485有线中继——433M无线中继——433M无线接收——接口模块——后台管理系统
组态2和组态3相结合,可以适合于各种环境比较复杂的场合。
2.4G无线测温模块——带ble功能移动设备——后台管理系统
2.4G无线测温模块——2.4G无线接收模块——485有线中继——接口模块——后台管理系统
2.4G无线测温模块——2.4G无线接收模块——433M无线中继——433M无线接收——接口模块——后台管理系统
2.4G无线测温模块——2.4G无线接收模块——485有线中继——433M无线中继——433M无线接收——接口模块——后台管理系统
组态1、组态2和组态3相结合,多种并行通信线路,可以适合于架空高压线路和500KV的变电所等场合。
◆ 数字式云温度监测系统采用物联网虚拟仪表架构,主要由无线测温模块、无线中继模块、友好人机界面等单元构成。
◆ 云温度监测系统配置的2.4G无线测温模块超小体积,直接从电缆电流互感取电(最小28A互感驱动电流),无需定期更换电池,节省人力财力。
◆ 测温模块采用采用开放的2.4GHz射频段传输数据方式,具有较强的抗电磁干扰能力,彻底解决高低压之间的隔离问题。
◆ 满足应用现场便携式手机或PAD实时查看数据,且满足大规模集成网络系统后台监控需求。
◆ 温度监测系统数据传输可选用无线中继或有线中继传输方式,适用于不同场合测试需要。
◆ 485有线中继模块
◆ 433M无线中继模块
◆ 友好的人机界面可满足用户在不同区域实时查看监测温度数据,满足各种应用场合温度监测需求。
◆ 自定义温度传感器通道名称
◆ 上传或本地保存温度数据
◆ 实时查看当前温度数据
◆ 对各温度点历史数据进行查看分析。